熔鑄廠管理救星——浩泰鋁棒專家登場!
日期:2025-04-01
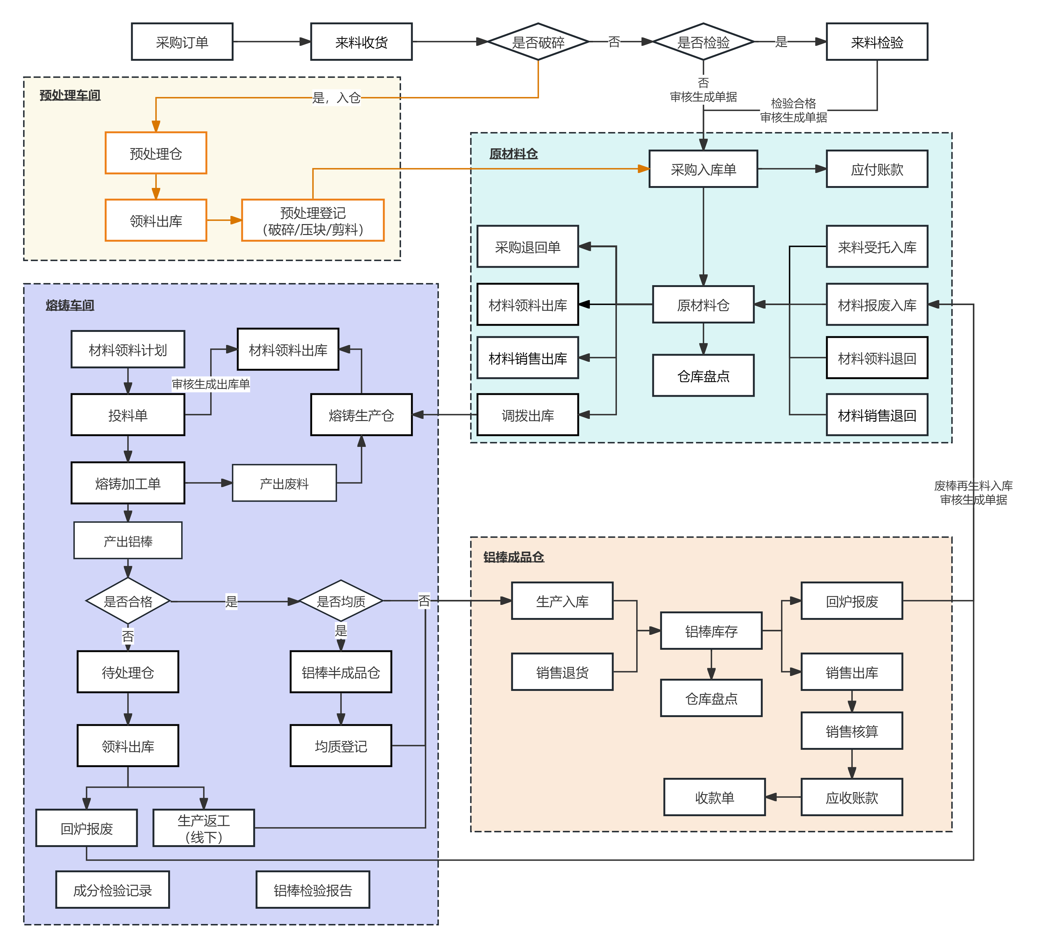
浩泰鋁棒專家是一款專為鋁棒生產企業設計的信息化管理工具,旨在通過信息化和數字化的手段,優化生產流程、提高生產效率、降低生產成本,并確保產品質量的穩定性。該軟件適用于鋁棒熔鑄生產的全流程管理,涵蓋從原材料采購、生產計劃、熔鑄工藝控制到成品出庫的各個環節。
為什么選擇浩泰鋁棒專家?
? 專注鋁棒生產核心場景
打通“廢鋁回收→熔鑄加工→成品交付”全鏈路,覆蓋受托加工+自主銷售雙模式,從原料到結算全程閉環管控,助力企業實現:
? 生產流程標準化 ? 成本核算精細化 ? 質量追溯透明化

7大核心功能,直擊生產管理痛點
一、廢料智能管控
? 廢鋁采購、收貨、破碎壓塊全流程在線記錄
? 報廢鋁棒智能再生:按合金成分生成廢料編碼,自動返倉再利用
? 分類存儲(預處理倉/原料倉),庫存數據實時同步
二、雙模式生產調度
? 受托加工:客戶來料專屬追蹤,加工費一鍵生成
? 自主銷售:鋁錠市價聯動定價(基價+加工費透明可查)
? 訂單→計劃→領料單自動串聯,配料防錯預警,規避投料錯誤
三、熔鑄全流程數字化
? 投料數據自動綁定工單,單爐次成本精準核算
? 質檢判定驅動流程:人工標記不良品/報廢品后,系統自動分流至待處理倉或回收入庫
? 原料倉、半成品倉、成品倉智能聯動,庫存周轉實時可視化
四、委外業務線上化
? 均質/鋁線委外訂單在線下達
? 材料出庫、加工進度、成品繳回全程追蹤,數據透明可追溯
五、銷售結算高效協同
? 加工費自動關聯合同,一鍵生成結算單
? 成品出貨量、廢料回收量自動統計,財務對賬效率提升70%
看得見的系統價值

?生產響應提速:熔鑄進度實時更新,異常處理效率提升
?成本精準可控:原料損耗、廢料再生數據綁定工單,核算誤差<1%
?庫存智能聯動:庫存數據實時同步,杜絕賬實不符
?風險主動預警:合金成分與投料單自動校驗,規避成分偏差導致的回爐損失?委外透明可控:加工進度在線追蹤,超期自動預警,對賬周期從1天→1小時
適合您的工廠嗎?
? 依賴人工管理與手工核算的熔鑄企業
? 受托加工與自營業務并行的生產模式
? 希望實現廢料精準循環、降本提效的工廠
